松山市立石井小学校
ホーム
石井小日記
R6石井小日記
R5石井小日記
R4石井小日記
What is 石井小学校
沿革
校歌
行事予定
月行事予定
年間行事予定
学校便り(ユーカリ)
学校評価
いじめ防止基本方針
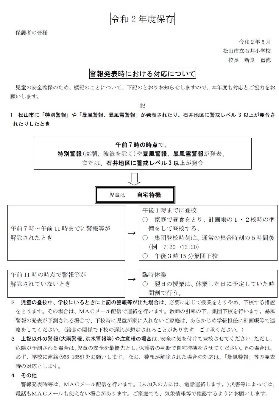
警報発表時の対応
お知らせ
教育計画
石井小学校PTA
石井小おやじの会
ホーム
石井小日記
石井小日記
R6石井小日記
R5石井小日記
R4石井小日記
What is 石井小学校
What is 石井小学校
沿革
行事予定
行事予定
月行事予定
年間行事予定
学校便り(ユーカリ)
学校評価
いじめ防止基本方針
お知らせ
教育計画
石井小学校PTA
石井小おやじの会
ブログ
1件
5件
10件
20件
カテゴリ
1年生
2年生
3年生
4年生
5年生
6年生
きらり
全校
PTA
石井地区 土砂災害 警戒レベル3 の発令時の対応について
2020年7月7日 04時57分
次の内容を参考に、児童の安全確保をお願いします。
«
1
2
...
732
733
734
...
735
...
736
737
738
...
904
905
»